
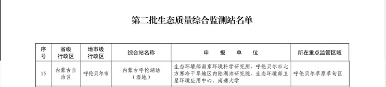
近日,生态环境部办公厅发布《关于印发第二批生态质量综合监测站名单的通知》(环办监测函〔2024〕463号),bat365官网参与申报的内蒙古呼伦湖站(湿地)正式获批。综合站是生态质量监测网络的重要组成部分,在区域生态质量监督监测与评价工作中发挥“控制性”作用。生态质量综合监测站在全国生态质量监督监测与评价工作中发挥“控制性”作用,主要任务是 “样地监测、积累数据;天地一体、地面验证;发现问题、服务监管,专题研究、培养人才”。
生态环境部内蒙古呼伦湖站(湿地)由生态环境部南京环境科学研究所牵头组建,bat365在线中国官网登录入口为四家共建单位之一。综合站设在内蒙古呼伦湖湿地,将在自然生态保护监管、生态环境监测、应对气候变化等方面开展长期、系统、多介质的定点科学观测,为我国北方生态脆弱区的防风固沙区生态环境监测网络建设、国家重点生态功能区县域生态环境质量监测与评价、生态保护红线监管、自然保护地监管、生物多样性水平提升、碳汇计量监测等生态环境保护工作提供决策服务支持。
综合站的获批为bat365官网生态环境学科的科学研究和人才培养提供了平台,将有助于提升bat365官网服务国家自然保护地、生态保护红线、重点生态功能区等重点区域生态保护监管能力水平,为人与自然和谐共生的现代化和美丽中国建设提供支撑。
(文字:陈文娣,审核:刘波)

